CDMIA

Home > INTRODUCTION > CDMIA

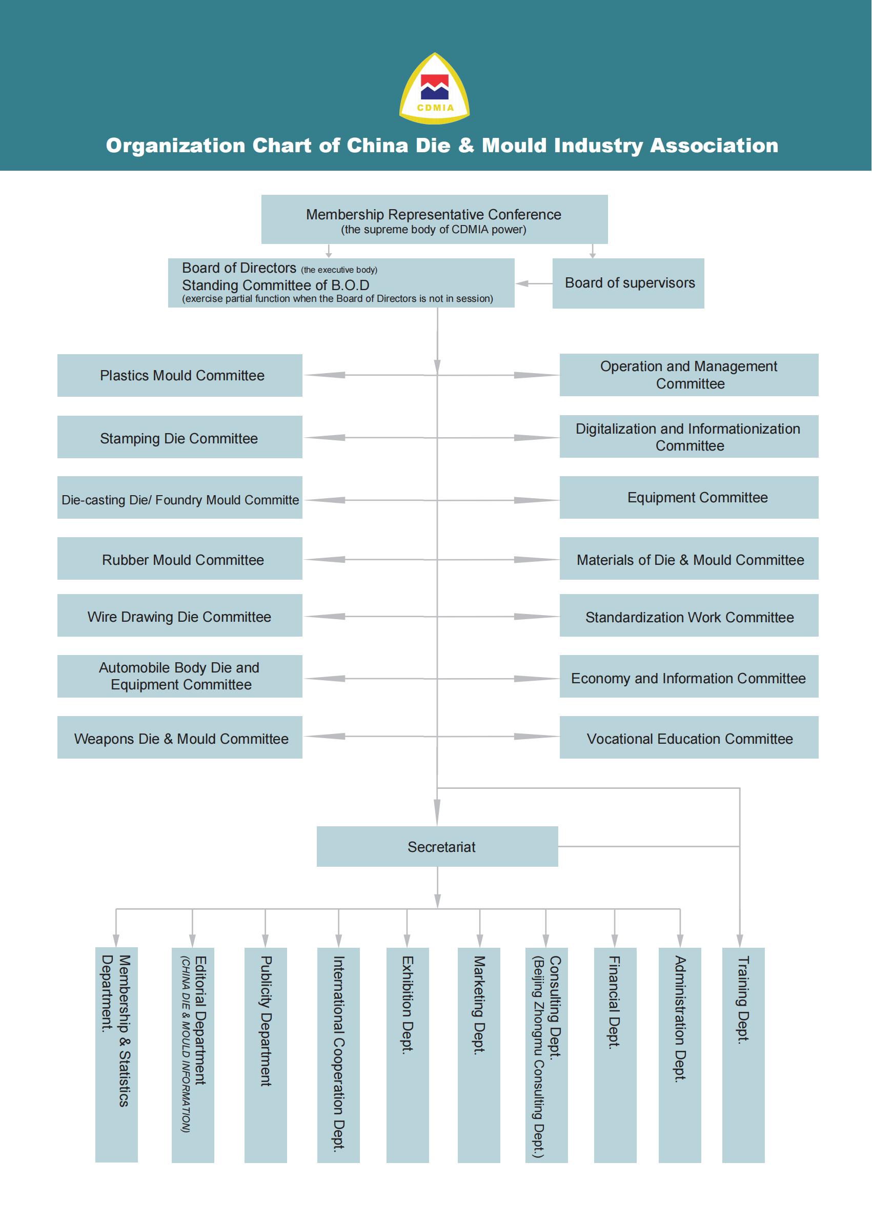
The China Die & Mould Industry Association (CDMIA), established in October 1984, is the national social organization with legal person status in China's Die & Mould industry.

 

CDMIA's industry management department is the Ministry of Industry and Information Technology of the People's Republic of China.

 

CDMIA's Mission: To serve members, the industry, the government, and society. Core Services: Industry statistics; policy recommendations to the Chinese government; accreditation of scientific and technological achievements; formulation of T/CDMIA standards; cultivation of "China's key Enterprises of Die & Mould Manufacturing" and "Key Enterprise of Die & Mould Exporting"; industry credit rating evaluations; facilitating exchanges and matchmaking between the Die & Mould industry and downstream end-user industries; promoting synergy between the Die & Mould industry and upstream supply chains; international exchanges and cooperation; organizing the DMC China Exhibition; organizing the China Die & Mould Industry Conference; participate in international exhibitions, etc.

 

CDMIA Information Channels: Publishes the monthly magazine China Die & Mould Information and sponsors two monthly magazines Die & Mould Industry, Die and Mould Technology. The official website of CDMIA is http://www.cdmia.com.cn.

CDMIA is one of the founding members of Federation of Asian Die & Mould Associations (FADMA), and takes charge of the FADMA Standards Working Committee. CDMIA is also the Vice President of The International Special Tooling & Machining Association (ISTMA) and has developed strong relationships with Die & Mould industries worldwide.

 

CDMIA's membership across China. It comprises Die & Mould enterprises, related companies in Die & Mould equipment and materials; research institutes and universities; and regional Die & Mould industry associations.


CDMIA has established 16 specialized working committees covering such as Stamping Die, Plastic Mould, Die Casting Die, Forging Die, Die & Mould Materials, Equipment, Standards, Digitization and Information and Vocational Education.